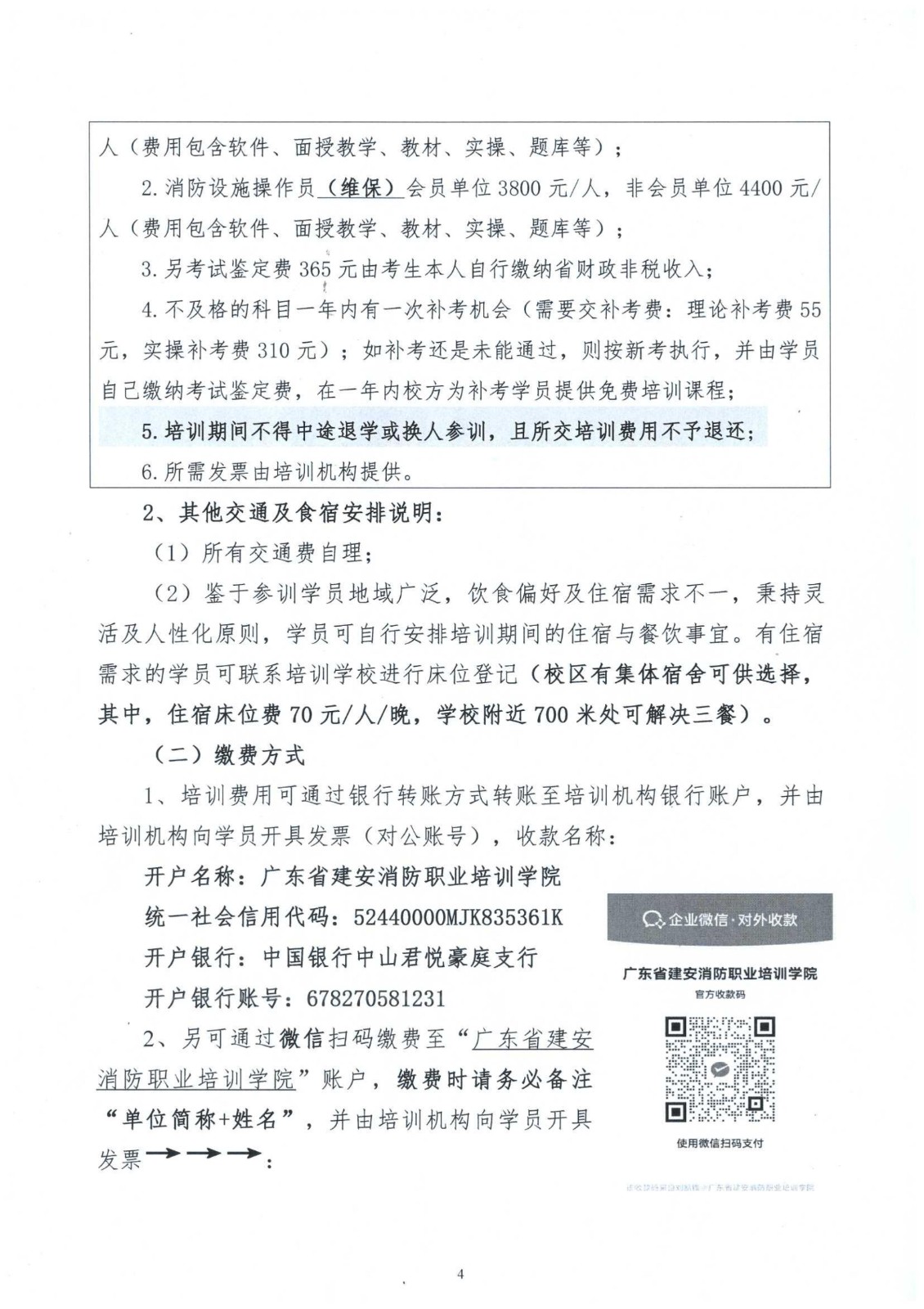
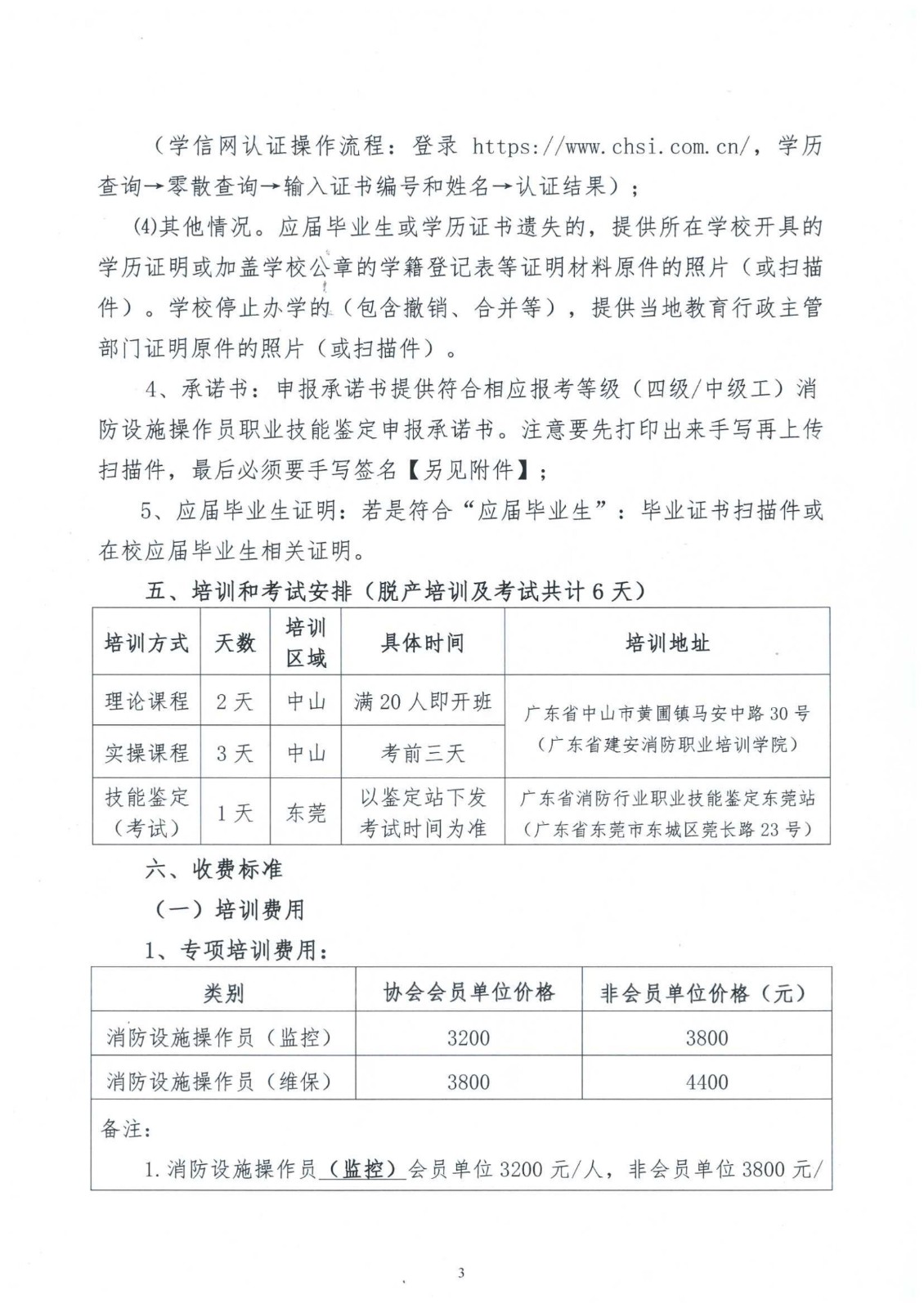
新浪微博
服务热线:0760-88327101
欢迎访问德赢·vwin体育官方网站!
首页
协会之窗
协会简介
协会章程
发展大事记
会员名单
协会动态
协会公告
办事指南
联系我们
会员之家
会员须知
会内公告
会员名单
理事申请
理事专区
协会会刊
意见反馈
会员风采
行业动态
党建专栏
防疫专栏
市示范项目
行业信息
招标公告
招聘信息
专题培训
政策法规
法律法规
司法解释
诚信档案
诚信管理平台
行业自律登记系统
绿盾征信系统
志愿服务
物业志愿服务总队
物业志愿服务分队
指导文件
联系我们
首页
>>
行业动态
>>
专题培训
专题培训
专题培训
关于举办2025年第二期消防设施监控操作(中级)培训班的通知
发布时间:2025-04-30
11、关于举办2025年第二期消防设施监控操作(中级)培训班的通知.pdf
消防设施操作员“四级中级工”职业技能鉴定申报承诺书.docx
上一篇
{content:pretitle}
{content:nexttitle}
下一篇